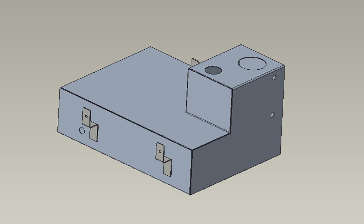
Zrealizowaliśmy zamówienie polegające na zbudowaniu zbiornika na olej.
Cookies
Obsługujemy pliki cookies. Jeśli uważasz, że to jest ok, po prostu kliknij "Akceptuj wszystko". Możesz też wybrać, jakie chcesz ciasteczka, klikając "Ustawienia".
Przeczytaj naszą politykę cookie